QRPstudio
「トランジスタ破裂」・「抵抗炎上」・「電解コンデンサのパンク」なんか日常茶判事
昭和世代の元祖「マニア」の備忘録です。
実験・製作のご参考になれば幸いです。
電子工作 実験 ・ 製作
021
実験 ATS-20+ 電界強度計として活用できるか実験
020
オーディオアンプ(TA7368P)
019
簡易 低周波発振器
018
LED極性チェッカー
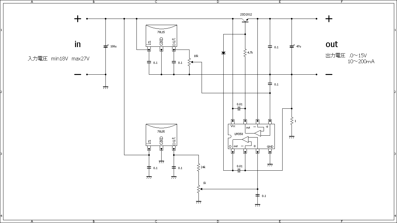
017
実験 LM358 CVCC 可変電源 プラス側から電流検出
016
実験 目方でわかるトランス容量
015
実験 電流検出 トランジスタ2SA1015使用
014
LM358 CVCC 可変電源の試作
013
電源トランス 商用電源(AC100V)電圧変化による2次側電圧変化を測定
012
LM358ハイサイド(プラス側)電流検出実験
011
高電圧可変電源(37~350V)の製作
010
AC100V用 電源トランスチェッカー
009
高電圧用 簡易電源ダミーロード (最大500V 0.1A)
008
真空管ラジオ 並四 (ジャンク真空管ラジオを分解した部品で製作)
007
導通チェッカー LM358使用
006
レフレックスマラジオ (トランジスタ式)
005
短波帯ゲルマラジオ
004
ゲルマラジオ バーアンテナを使用したゲルマラジオ
003
電解コンデンサ レアショートしている電解コンデンサで電球を点灯
002
弱肉強食ゲルマラジオ
「クリスタルイヤフォン」は入手不可能なので「セラミックイヤフォン」を使用
001
簡易電子負荷「7~30V」最大3A
(3Aを超えると保護回路動作) 負荷テストは1分以内 連続負荷テスト禁止
目次 index
電子工作 便利なソフト
003 回路図ソフト BSCH
002 プリント基板作成ソフト PCBE
001 回路シミュレータソフト LTspice
目次 index
電子工作 資料
002 Sメータ ( dbμ dbmW ) 信号強度
001 コンセント電圧(商用電源100V)の標準電圧
目次 index
備忘録 LibreOffice BASIC(マクロ)
001 CALC マクロ 開いているファイルのパスを取得
002 CALC マクロ H行のアクティブなセルの値を取得
003 CALC マクロ 指定した範囲のアクティブなセルの値を取得
004 CALC マクロ マクロ ファイルのパスを取得
目次 index